冶金工程(080404)
专业简介
冶金工程专业是安徽工业大学最早成立的专业之一,办学历史悠久,学科积淀深厚。1977年开始招收本科生(炼铁、炼钢),1990年钢铁冶金专业获得硕士学位授予权,1997年入选原冶金部重点学科,2005年冶金工程学科获批一级硕士学位授权点,2008年获批安徽省重中之重学科,并入选国家级特色专业建设点。2009年开设有色金属冶金方向,2011年入选教育部卓越工程师计划,2013年获得一级博士学位授予权,2014年设立博士后科研流动站,同年获批国家级专业综合改革试点,2015年通过教育部工程专业认证,2017年获批省级示范实验实训中心,入选安徽省特色(品牌)专业,2018年通过第二轮教育部工程教育专业认证,获批省级“六卓越、一拔尖”卓越人才培养创新项目,2019年入选省一流本科人才示范引领基地。2020年,冶金工程专业获批国家一流本科专业。
图1冶金工程国家一流本科专业
 |
 |
| 图2冶金工程工程教育认证证书 |
师资队伍
专业师资力量雄厚,专业教师58人,其中院士特聘教授1人,国家高层次人才特支计划2人,其中教学名师1人、科技领军人才1人、全国高校教师教学创新大赛一等奖1人、全国五一劳动奖章获得者1人、全国高校最美辅导员1人、全国向上向善好青年1人、全国冶金教育年度人物3人,宝钢优秀教师5人。安徽省教学名师2人,安徽省教坛新秀4人,皖江学者1人,安徽省杰青4人,安徽省特支计划创新领军人才2人,安徽省战略新兴产业技术领军人才1人,安徽省学术和技术带头人后备4人。
图3第三届全国高校教师教学创新大赛新工科副高组一等奖
教学与科研
依托学科拥有的教育部重点实验室、安徽省重点实验室、安徽省协同创新中心,形成了“低碳冶金”、“绿色冶金”、“智能冶金”和“战略金属提取”等四个研究方向,近年来专业教师主持国家级新工科教研项目2项,省级重大教改项目5项。获国家级教学成果二等奖1项,省级教学成果特等奖1项、一等奖3项、二等奖3项;拥有国家一流本科课程2门,省级教学团队2个,省精品课程等省级课程20余门。承担国家重点研发计划青年科学家项目、国家重点研发计划课题、国家自然科学基金重点项目等国家级科研项目50余项,获省部级科学技术奖近20项,发表高水平学术论文400余篇,获授权国家发明专利100余项。

图4国家一流本科课程
学生培养
冶金工程专业长期致力于培养学生的综合素质,学生涌现出全国见义勇为英雄模范、全国高校百名研究生党员标兵、中国青少年科技创新奖、省大学生年度人物、省大学生年度人物、省向上向善好青年等优秀个人。获得国家、企业和学校设立的各类奖学金的学生比例达40%。近三年在全国大学生“创青春”、“挑战杯”系列大赛中获得国家级特等奖、金奖、银奖等20余项。本专业为全国钢铁、有色金属、新能源、新材料、绿色环保等行业输送了大批优秀人才,绝大多数已成为企业的领导和技术骨干。本专业毕业生供不应求,就业率98%以上,研究生录取率稳定在40%以上,名列学校前茅。
 |
| 图5中国青少年科技创新奖 |
 |
| 图6全国大学生冶金科技竞赛特等奖 |
 |
 |
| 图7全国大学生冶金科技竞赛一等奖&安徽省“互联网+”大学生创新创业大赛金奖 |
学生实践
冶金全流程虚拟仿真实践创新平台,配置有烧结虚拟仿真实践教学软件、高炉炼铁、转炉炼钢、电弧炉炼钢、铜冶炼等虚拟仿真实践教学软件、LF、RH精炼虚拟仿真实践教学软件、板坯、方坯连铸虚拟仿真实践教学软件等,可实现认知学习、实践操作、考核鉴定、设计教学、创新实践、教学资源管理等功能。
|
|
| 虚拟仿真实践创新平台 |
VR虚拟现实教学体验中心 |
|
|
| 高炉仿真模块 |
连铸仿真模块 |

图8冶金全流程虚拟仿真实践创新平台
学生就业和考研
近些年来,冶金工程专业年毕业本科生180人左右,就业率98%以上,就业去向涵盖京津冀、长三角、珠三角等众多发达省份和地区的高端领域行业龙头,涉及冶金(中国宝武集团、中冶集团、中信泰富、中钢集团、铜陵有色)、新材料(宁德时代、超威集团、天能集团、天齐盛合锂业、京东方、有研粉末)、资源(格林美、先导科技)、环境(首创环境、宝武环科、华骐环保、同兴环保)、汽车(比亚迪汽车、奇瑞汽车、星马汽车)等多个领域,已成为行业内骨干力量和高级管理人才。近几年,超过48%的同学通过保研或考研的方式继续在相关研究院所攻读硕士研究生,录取院校包括中国科学技术大学、中南大学、东北大学和北京科技大学等一批知名985、211双一流高校或研究所,成为高校知名教授和一线科研的主力军。
图9学生就业典型企业

图10学生保送或考研录取院校
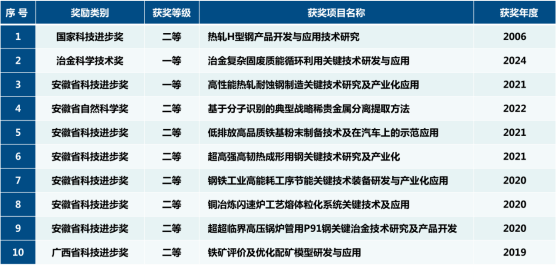
代表性科研项目
表1部分科研项目列表
表2部分科研获奖列表
